网站首页
关于我们
企业简介
组织架构
领导关怀
荣誉资质
企业文化
新闻动态
公司新闻
行业新闻
政策法规
国家法律
地方法规
行业标准
客户服务
服务流程
服务设施
下载中心
人力资源
招聘公告
培训信息
联系我们
政策法规
国家法律
地方法规
行业标准
您现在的位置:
首页
>
政策法规
>
国家法律
字号:
大
中
小
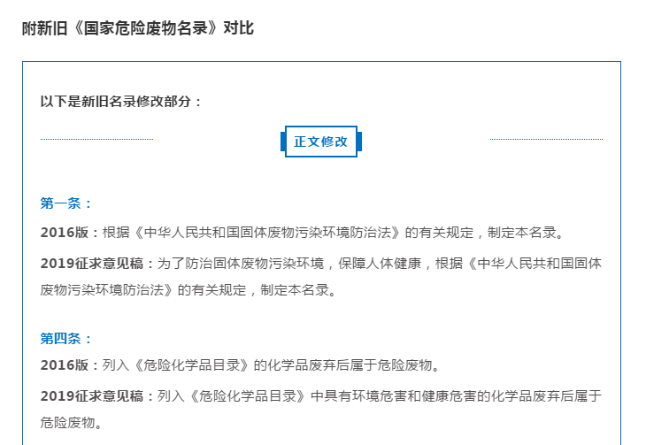
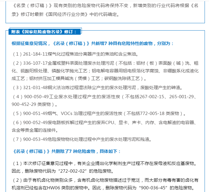
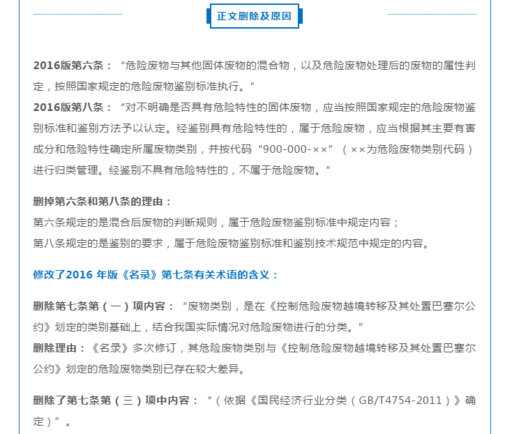
生态环境部:《国家危险废物名录》等5部令修订通过 附新旧版对比
日期:2021-08-14 16:01:40 点击量:2944 作者:管理员
生态环境部:《国家危险废物名录》等5部令修订通过 附新旧版对比
上一篇:
新修订版《中华人民共和国固体废物污染环境···
下一篇:
国家危险废物名录(2021年版)